danivicen escribió:Quieres decir "este se atrasa en el tiempo", es imposible adelantarse en el tiempo -a no ser que poseas un delorean, como ya dije en otro hilo-cuando utilizo un procesador que afecte al tiempo de un sonido, este se adelanta en el tiempo


El resto de la conclusión en #15 es correcta.
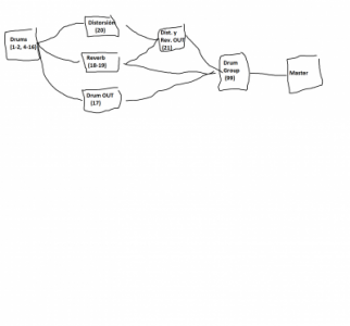
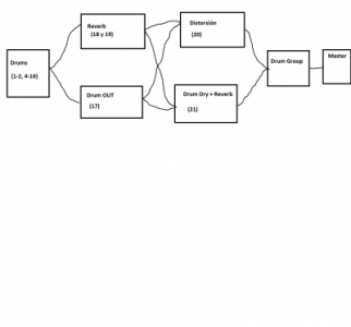
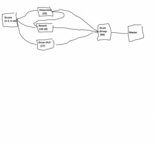
Respecto al sidechain (o cualquier tipo de ruteo) si te soy sincero no entiendo bien por qué se anula la compensación de latencia. Supongamos el mismo caso que te planteaba al principio por simplicidad: Un bombo y un bajo en 2 canales mixer distintos. El bajo es el único canal que lleva un efecto de inserción que provoca un retardo de 10ms. En este caso, la PDC afecta al bombo para sincronizar, de modo que el relojito del bombo marcará 10ms (y el del bajo 0ms). Ahora bien, si se hace un sidechain del bombo hacia el bajo o viceversa, ambos canales pasan a 0ms, y se pierde la compensación de latencia. ¿Por qué? sinceramente no lo sé, imagino que FL toma el retardo mayor en un sidechain y asume que todos los canales del sidechain tienen el mismo retardo, pero no lo tengo muy claro.
La solución es rutear bombo y bajo hacia un 3r canal mixer (un bus) y hacer allí el sidechain o lo que sea que queramos hacer con las señales del bombo y bajo.
Me alegra que finalmente hayas entendido como FL gestiona el tema de la PDC. Ciertamente es un tema algo rebuscado. Saludos!
Responder
Citar

! 