Moog Sub 37: encuentros en la tercera fase
Los primeros desencuentros
[Índice]Pese a que me tachéis de hereje, reconozco una cierta resistencia por mi parte hacia varios sintes Moog herederos del Mini. Tienen un prestigio elevado y justificado en su sonido, en la facilidad de acción con su panel y en una construcción duradera. Son sintes para llegar y no irse de tu lado. Pero nunca he terminado de sentirme cómodo con esa extensa prole de hijos y nietos que ha venido a un precio alto, al menos para mi bolsillo, y/o con unas funciones de un alcance limitado. Los últimos años han visto un esfuerzo por modernizar sin abandonar la tradición, fruto del que en 2014 ha llegado este Sub 37 (Tribute Edition, por más señas).
Muchos de los miembros de la saga me han parecido demasiado ‘clónicos’ al original, un mismo coche con cambios más en la carrocería que en cualquier otra cosa. No es malo en sí, especialmente cuando el motor del coche es bueno. Una disposición de controles canónica que es bienvenida por los que ya usaron el modelo original, y que asegura sentirse como en casa a quienes ya conocen algún modelo de la extensa familia, sin tener que acudir a manuales y sin ni siquiera gastar tiempo en leer el panel frontal. Pero ha habido casos (algunas versiones de Voyager me vienen a la cabeza) en donde la fidelidad retro llevada al extremo ha dado lugar a unos controles notablemente duros, con conmutadores que exigían una gran fuerza para desplazarlos, y potenciómetros de excesiva resistencia al giro.
Además, negar, en pro de la máxima de una pureza analógica convertida en dogma, la introducción de las ventajas que puede ofrecer hoy un hibridaje entre lo analógico y lo digital ha sido también algo que me ha alejado de varios de los modelos de Moog. Un sonido atractivo pero muchas veces ausencias notables en funcionalidad que hubieran sido muy simples con el complemento digital.
A la tercera va la vencida
[Índice]Dicho todo lo anterior, Sub 37 cambia mi parecer. Su precio lo sitúa en una gama elevada dentro de los monofónicos, pero mucho más alcanzable que los Moog Voyager. Tratándose de un sinte de los de para toda la vida, el desembolso se ve de otra forma. Hay Moogs más baratos pero ya en versiones quizá excesivamente recortadas como los distintos Phattys (slim, sub, little) o el reciente Werkstatt (aunque este combate en otra liga).
Actualmente Sub 37 se muestra en la sección ‘phattys’ de la web de Moog. Comparten desde luego línea estética, concepto, y parte de sus tripas, pero Sub 37 está crecido en muchos aspectos respecto a sus predecesores inmediatos. No es sólo una cuestión de número de teclas, ya de por sí relevante. Han sabido refinar el producto y completarlo hasta darle una madurez definitiva, lejos de las complicaciones de manejo de los ‘phattitos feos’ y sus funciones enterradas. Frente a ellos Sub 37 se descubre por comparación como un cisne en plenitud.
Sinceramente, el Sub 37 me ha gustado y mucho. Es de esos sintes que grita ‘tócame’. En cuanto a programación de sonidos tiene muchas posibilidades. La usabilidad extraordinaria. Sí se obtienen los sonidos clásicos, pero también muchos imposibles con la arquitectura tradicional del Mini. El arpegiador/secuenciador, los 2 LFOs, su parafonía, unas envolventes versátiles... aportan muchos extras. Un balance conjunto muy positivo.
Pese a tener sólo dos osciladores (hay que acudir a la serie Voyager para tener el trío clásico al completo), encuentra contrapesos suficientes en otras muchas características como para hacer del Sub 37 un sinte que sigue siendo muy Moog, pero a la vez facilita cuestiones inalcanzables en diseños más estrictamente ‘clónicos’ del Mini. No es un Mini ni falta que le hace. Pensad por ejemplo que el ‘LFO’ del Mini consistía en situar el oscilador 3 para esa función (bajas frecuencias para control y no como elemento audio). Aquí hay dos osciladores y a ellos se añaden dos LFOs, dos envolventes…
Construcción, controles y usabilidad
[Índice]La construcción es propia de la excelencia que esperamos al respecto en Moog con aluminio y madera como materiales base. Tres octavas con buena sensación táctil y a la pulsación (ligera, no lastrada), con velocidad y aftertouch y con botones dedicados para octavación, legato, glide, etc. La prioridad (qué nota suena si toco varias –no olvidemos que es un sinte monofónico/parafónico dual-) también la define el usuario.
Los potenciómetros y conmutadores son una gozada. Combinan el aspecto clásico y elegante (sin resultar viejo, es un sinte nuevo y no la enésima reedición del Mini) con una acción ligera que se agradece al poner las manos sobre el panel. Tienen ese tamaño grande que en otros muchos fabricantes lamentablemente no se aplica y que cuando se prueba realmente se agradece. El panel muy claro y bien dispuesto, informativo.
Todos los controles (más de 100 entre pots y pulsadores) están intervenidos digitalmente. Sub 37 envía y recibe MIDI usando CCs o NRPNs por cada uno. Queda abierta así la vía a una completa automatización, a funciones 'compare' cuando estamos creando un sonido, al volcado y recuperación de sonidos (individuales o en lote), y a tener memorias de sonidos en el propio Sub 37. Nada menos que 256 sonidos editables por el usuario, organizados en 16 bancos de 16 sonidos accesibles con facilidad desde un juego de 16 botones.
Vamos a ir recorriendo las partes de Sub 37, de las que os dejo imágenes tomadas del manual en esta galería:
Osciladores y el ‘duo mode’
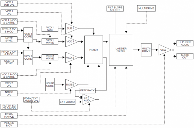
[Índice]Hay en Sub 37 dos osciladores con recorrido continuo entre las 4 formas básicas (triángulo, diente, cuadrada, pulso). El control de forma de onda es uno de los posibles destinos de modulación, lo que permite extender los juegos tipo PWM, tan agradecidos, a cualquiera de las formas. Puede forzarse la sincronía (sync) entre osciladores, para jugar con otro recurso más de variación tímbrica en la fuente, sin necesidad de esperar al filtrado y con otras posibilidades marcadamente diferenciadas.
Osc1 cuenta con suboscilador (fijado a onda cuadrada, -1oct). En el juego de desafinación entre osc1 y osc2 contamos con dos controles independientes para ajuste relativo (el clásico digámosle ‘interválico’) y absoluto (para batidos de velocidad fija en toda la extensión del teclado). Los osciladores pueden iniciar su ciclo a cero con la pulsación de tecla o dejarlos libres (para que aporten presencia de ‘clics’ en los ataques).
Hay también una fuente de ruido que se puede combinar con los osciladores, y una entrada audio externa cuyo pot de nivel dobla función cuando no conectamos señal externa como control de feedback prefiltro (la salida del mixer retorna al propio mixer, actúa a modo de ganancia y puede llevar a la saturación).
La capacidad parafónica de Sub 37 se concreta en el 'duo mode'. Cada oscilador puede estar interpretando una nota diferente, aunque ambas señales atraviesan un único filtro, juego de envolventes, etc. Algunas de las opciones de modulación (un poco de AM por ejemplo con un LFO) ayudan a engordar el sonido en ese caso en el que perdemos la simultaneidad de los dos osciladores.
El ‘Duo Mode’ parafónico tiene utilidad cuando podamos querer un fraseo de solo sin el recorte estricto de cada nota para dar paso a la siguiente. También puede enclavarse osc2 en una afinación fija para emular los roncones de las gaitas, etc. Pero además permite algunos juegos peculiares con el arpegiador (en función de la prioridad asignada en el teclado), con una voz haciendo sonar el arpegio/secuencia y la otra pudiendo interpretar notas libremente, útil para hacer una melodía sobre un fondo arpegiado o la contra acompañar con un bajo el juego de los arpegios.
Filtro
[Índice]El filtro en la línea propia de Moog: ladder por supuesto, y con recorrido completo sobre la banda de audio (20-20K). La resonancia tiene esa serenidad y pureza propia de los Moog y realiza un recorrido equilibrado ante barridos. Escuchar un barrido del filtro en autooscilación mantiene en todo el recorrido esa nitidez, delgada y clara, que es propia de un generador de señales de laboratorio de electrónica. Especialmente bienvenida para mi gusto en registros medios y graves, tan esenciales y difíciles a la claridad. Sólo podemos ensuciarla cuando a propósito ajustamos el uso de Multidrive para distorsionar. Multidrive ofrece un control gradual con matices desde leve a extrema distorsión.
En Sub 37 el filtro cuenta con pendiente ajustable (activando un número inferior de peldaños en la escalera) a 6, 12, 18, o 24 dB/oct, pero sin perder el carácter Ladder y su calidez. No se trata de un 18 ‘ácido’ o un 12 ‘state variable’, sencillamente es un ladder pero dejando pasar un mayor resto de altas frecuencias. La pendiente del filtro lógicamente afecta también a la selectividad de la resonancia. Un recurso muy útil para poder esquivar ocasionalmente la dureza de un 24dB/oct que en algunos sonidos hace demasiado presente el ‘muro’ infranqueable del filtro.
Tracking ajustable de forma continua, cosa que prefiero mil veces a las tres opciones de los minimoog originales y de tantísimos de sus clones. Y control bipolar del efecto de la envolvente 2 sobre el corte: es posible aplicar la envolvente de forma invertida. Control también factible desde la velocidad. Sigue sumando puntos en mi cuenta particular.
Envolventes
[Índice]Hay dos envolventes DAHDSR, para amplitud y filtro, aunque pueden ser fuente de modulación y aplicarse a casi cualquier otra cosa. Admiten controlar sus duraciones bajo control de otros moduladores. Al actuar un botón (Knob shift) las funciones ADSR de los pots cambian para acceder a los otros elementos de la envolvente (delay y hold) así como al tracking de velocidad y de teclado.
En los ajustes más breves de duración, estas envolventes son ultrarápidas, produciendo estrictamente chasquidos, pulsos incisivos sin definición de tono alguno. Por el otro lado llegan a los 10 segundos. Buena cosa siempre poder llegar a esos extremos.
Opciones para con cada nueva pulsación de tecla continuar desde el nivel previo o reiniciar desde cero (reset), para ‘autorepeat’ (sync, con varias subdivisiones posibles relativas al tempo), y una opción loop que elimina la fase sustain y convierte la envolvente en un ciclo repetitivo (semejante pero diferente al uso de sync).
Modulación y LFO
[Índice]Hay 2 rutas de modulación programables (facilitado haciendo uso del display y sus botones asociados, sin necesidad de acudir al manual o a un programa de edición) que van de la mano junto a sendos LFOs pero que admiten un buen número de fuentes alternativas. Los destinos rondan el centenar. Se puede controlar casi cualquier cosa, realmente son muy pocos (y muy poco ‘modulables’) los parámetros que quedan fuera del alcance de estas rutas. Es posible incluso modular un LFO con el otro, o comprimir/estirar las envolventes desde un rueda o pedal, o modular la frecuencia de corte del filtro, o tantas y tantas otras opciones.
Los LFO ofrecen dos rangos, el clásico para bajas frecuencias se acompaña de otro que llega a frecuencias audio notables (útil hasta 1000Hz), aplicable a efectos AM/FM. Las imágenes que acompañan el artículo os permiten observar otros varios parámetros que no detallo por ser muy tradicionales.
Arpegiador
[Índice]En Sub 37 encontramos un arpegiador clásico combinado con un secuenciador por pasos (hasta 64, con pasos que admiten parafonía). Están los patrones clásicos (arriba, abajo, aleatorio...) pero se puede definir una secuencia personal grabada con cada preset. Encontré la entrada de notas muy cómoda. Seleccionar ‘Rec’ y a pulsar teclas para preparar la secuencia, que queda inmediatamente usable en la posición ‘Seq’.
Es interesante que además de las notas puede almacenar la posición de la rueda de modulación lo que abre posibilidades de secuencias de timbre jugando con las rutas de modulación. No sólo de notas vive el oído, y menos el del sintesista.
¿Display? Sí, por favor
[Índice]El colmo de la aberración de los puristas, pero una delicia para los más abiertos, un display bien usado. Aunque es de un tamaño de letra muy pequeño, no es un sinte en el que dependamos constantemente de la pantalla. Las pocas funciones que dependen de él no son críticas, y se refieren a cuestiones de configuración que no necesitan reclamarse durante el toque. Por ejemplo es factible definir el perfil lineal o exponencial de la fase de ataque en las envolventes, algunas opciones de sincronía profunda, profundidad de la rueda de bending, varios tipos de escala (no necesariamente temperada, almacena hasta otras 31 escalas definibles por el usuario con una aplicación externa), prioridad del teclado, … cosas de ese tipo. También encontraremos ahí las funciones de calibración (de la notas y también -bravo- del aftertouch). Atrás quedan las intrincadas operaciones de pulsación de botones y teclas que en el SubPhatty exigían tener siempre a mano el manual.
El display resulta igualmente agradecido para organizar los sonidos. Pueden bautizarse con un nombre, hay posibilidad de organizarlos y recorrerlos por categorías (leads, bass...), y moverse en ellas por medio de 'siguiente/anterior'.
Conexiones
[Índice]Cuenta con entrada y salida audio (mono). La sección ‘outputs’ es otra muestra del mimo hacia el músico y sus necesidades: volumen independiente para la salida y para los auriculares, más un ‘mute’ que permite mantener la escucha en auriculares silenciando la salida.
Para los interesados en control analógico, puede recibir (no enviar) señales, concretamente recibe notas mediante Gate (+5V) y CV (0 a +5V, 1V/oct) y cuenta con otras dos entradas más de CV (0 a +5V) para volumen y frecuencia de corte.
Encontramos MIDI in y out en DIN 5 puntas y también USB MIDI class compliant (así que no se necesitan drivers, y puede incluso funcionar unido a iPad/iPhone mediante camera kit). La implementación MIDI es muy completa. Por ejemplo puede realizar filtrado del envío/recepción de varios tipos de mensaje, y cuenta con MIDI Merge configurable entre las entradas DIN y USB muy versátil para configurar sistemas junto con otros equipos (bien pensado). Permite volcados sysex: sonidos individuales, en bloque, e incluso el sonido actualmente en uso aún si no está memorizado.
Usa CCs o NRPNs (el usuario decide cuál tipo de mensaje) para enviar/recibir el estado de los diferentes controles (de todos ellos). Si bien sólo con NRPNs se pueden cubrir los más de 150 parámetros, la opción CCs (a costa de dejar fuera algunos muy específicos) puede ser preferida por algunos por su mayor sencillez de gestión y edición con secuenciadores.
Como ya viene siendo tradicional, existe la capacidad para enlazar varias unidades Moog construyendo un polifónico, si es que alguien tiene el bolsillo y el espacio necesarios.
Se cuenta con aplicaciones (tanto en formato plug-in como autónomas) que permiten la edición, pero puede prescindirse de ellas, con todas las funciones asequibles desde el panel, excepcionalmente con la asistencia del display. Tan sólo destacaría la comodidad/necesidad de la aplicación para el ajuste de las escalas de usuario, algo que en todo caso no es pan de cada día.
Valoración
[Índice]Ahora sí, Moog ha vuelto a mis sueños, en los que procuro desde que dejé la adolescencia no incluir lo inalcanzable. Sub 37 es un sintetizador capaz, con un precio que sin ser estratosférico obliga a pensar bien la compra, pero con la seguridad de tener un sinte con el que la unión es ‘por los siglos de los siglos’. Dentro del terreno de monofónicos compactos no modulares es un instrumento excelentemente concebido, que recopila y crece a partir de las ideas aparecidas en sus antecesores, ahora expuestas en un instrumento muy usable, completo y autosuficiente. Si transitas el terreno de los sonidos Moog, no dejes de echar un vistazo a este Sub 37 que merecería ser Super 37 si no sonara, como nombre, tan hortera.
En el apartado negativo, algunos pondrán la ausencia de salidas de control por voltaje, para poder usarlo como controlador de sistemas analógicos externos. Yo apuntaría más a la presencia de los conectores (todos) en el lateral, una ubicación que no me convence, aunque en un 37 teclas es más fácil de sobrellevar. En todo caso son dos cuestiones bastante menores. En las mayores no puedo objetar cuando me ha dejado tan gratas sensaciones. Si acaso apuntaría que aunque es cierto que quien compre este sintetizador no tendrá problemas en añadir algún procesador externo, yo hubiera agradecido la facilidad de la integración en el propio chasis. Un delay sincronizable y modulable y un poco de reverb no es mucho pedir a día de hoy.
No es el único contendiente que considerar, desde luego. En mi lista personal compite con el Pro 2 de Dave Smith del que estoy escribiendo una inminente review a la que os emplazo- En la franja entorno a los 1500 euros para monofónicos, mi tercer competidor posiblemente sería ya algún tipo de modular (A100BS2 de Doepfer o uno totalmente personal). Y, de verdad, me cuesta decidirme. Son instrumentos con personalidades bien diferentes, pero todos ellos convincentes.





































