Añadir control de ganacia a previo

  • 1
AlbertoMiranda
por el 21/08/2009
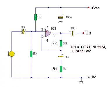
Hola a todos los entendidos en el tema, viendo este esquema que tiene una ganancia fija, ¿cómo se le podría añadir un control de ganancia, que no de salida...simplemente habría que reemplezar una resistencia por una ajustable?

gracias por adelantado.
Archivos adjuntos ( para descargar)
tl071_mic.png
OFERTAS EN TIENDAS Ver todas
  • -12%
    Zoom LiveTrak L-8
    366 €
    Ver oferta
  • -18%
    IK Multimedia iLoud MTM MKII
    625 €
    Ver oferta
  • -32%
    Behringer X-Touch Compact
    219 €
    Ver oferta
SEGUNDA MANO EN MERCASONIC Ver todo
  • Ecler FA 50 Power Supply
    225 €
    Ver
  • Studio Electronics SE-3X
    1.500 €
    Ver
  • Icon P1 Nano Controlador Midi
    195 €
    Ver
¿Tienes equipo que ya no usas? Véndelo en Mercasonic
modulay
por el 21/08/2009
Juega con la relación R2/R1.
Al aumentar dicha relación, aumentarás la ganancia, y viceversa
AlbertoMiranda
por el 21/08/2009
hey modulay!! gracias!!, podría sustituir el de 22 k por un potenciómetro logarítmico de 100 k por ejemplo?
modulay
por el 22/08/2009
Eso es...en serie con una R de 1k, por ejemplo, para evitar los 0 ohm cuando el pote esté en el mínimo
AlbertoMiranda
por el 22/08/2009
la cosa es que compré un kit parecido a ese esquema, venía con un ne5532, un previo stereo, más bien pensado para electret pero he probado con un 58 y la verdad es que el resultado es bastante aceptable.

tengo un tl072 y he hecho pruebas comparando uno y otro. Me gusta más el ne5532 es más transparente, más rápido, aunque tiene más agudillos que el tl072.

el montaje sólo tiene control de salida, no tiene control de ganancia. Como es parecido intentaré localizar la resistencia para ponerle el control de ganancia.

para los caps de acople en el montaje vienen unos de poliester, he pensado en ponerle wima, tal y como hice a mi previo LAaudio, que son baratitos.

este es el kit en cuestión:

http://www.shopwiki.co.uk/_Low-Noise+Stereo+Preamp+Kit

en la foto aparecen otros dos de poliester más pequeños pero realmente vienen dos cerámicos, además el chip está al revés en la foto jeje.

no es balanceado , como tiene dos canales había pensado en hacerlo balanceado usando los dos canales para el balanceo, en vez de usarlo como stereo....es posible? usando un mismo control de volumen "stereo" para las dos señales balanceadas y otro semejante para el gain. o sería mejor usar operacionales para convertirlo en balanceado tanto en la entrada como en la salida o incluyo algún transformador baratito.

todo esto es por hobbie no pretendo hacer un previo pro, pero quizá sí un previo portátil y alimentado por 9v...estoy "empezando" a jugar con estas cosas, el otro día me monté un amplificador de 1 w y no suena nada mal la verdad.

un saludo, se agradece siempre tu ayuda.
AlbertoMiranda
por el 22/08/2009
según me ha comentado Rafa1981 parece los condensadores de acople son todos menos el de 100u .

¿este de 100u conectado a masa para que sirve? evitar ruidos, picos al conectar y desconectar, ¿filtrar, estabilizar la alimentación?
1 respuesta directa
AlbertoMiranda
por el 22/08/2009
aqui una tipica aplicación de un transformador, concretamente jensen.

si realizo el balanceo por transformador compraría OEP que son muy muy baratos y según brujaman suenan bien.

en ese esquema no creo condensadores de acople, no hacen falta? tampoco tiene condensador en la salida...ummmmm
Archivos adjuntos ( para descargar)
d912c6e2_115ke_page_1.jpg
DSaudio
por el 22/08/2009
La ganancia en este circuito es (R1+R2)/R1 entonces con R2 22k A(ganancia)=27dB si le pones un pot de 100K le tienes que poner en serie una R de 100ohms para evitar problemas cuando el pot vaya a cero, con R2= 100K A= 40dB.
No hace falta caps a la salida porque la corriente de reposo es despreciable en la mayoría de los operacionales con salida clase AB.
Saludos.
AlbertoMiranda
por el 22/08/2009
DSaudio escribió:
La ganancia en este circuito es (R1+R2)/R1 entonces con R2 22k A(ganancia)=27dB si le pones un pot de 100K le tienes que poner en serie una R de 100ohms para evitar problemas cuando el pot vaya a cero, con R2= 100K A= 40dB.


gracias por la respuesta. ummmm interesante lo de la resistencia de 100 ohm. pero no tengo claro si las resistencia en serie sería la R1, es decir, si tengo que modificar la R1 por una de 100 ohm o añadir en serie una de 100 ohm a la R2 y mantener la R1 tal cual.



DSaudio escribió:

No hace falta caps a la salida porque la corriente de reposo es despreciable en la mayoría de los operacionales con salida clase AB.
Saludos.


te refieres al espuema del jensen no??? porque al primer esquema que he puesto supongo que si se la han puesto es por algo...
DSaudio
por el 22/08/2009
Perdón por la inexactitud, la R de 100ohms estaría en serie con la R2, con respecto a lo del cap me refería al circuito de Jensen.
Saludos.
AlbertoMiranda
por el 22/08/2009
muchas gracias por aclararmelo, ahora creo que lo voy entendiendo, lo que todavía me queda por ver es la posibilidad de añadir un transformador baratito en la entrada.

en la entrada no tengo muchas dudas, mirando el esquema del jensen veo que no es del todo complicado, así tendría una entrada balanceada, pero para la salida si no quiero usar un transformador y quiero que sea balanceada?? entiendo que debería duplicar la señal e invertirla de fase con un opamp?


por cierto no serás brujaman? jje
DSaudio
por el 22/08/2009
No, no soy brujaman, trabajamos juntos en DSaudio, :) :) el OEP tiene una relación precio calidad dificil de igualar son muy buenos, quizas un pelin lento para algunas aplicaciones, lease slew rate, en este caso optaría por un Jensen, pero con el OEP desde ya que funcionaría muy bien, en la salida se puede utilizar la opción que tu dices, hay unos cuantos circuitos dando vueltas por la web, ojo que algunos ´tienen pequeños errores (involuntarios quiero creer) hay que chequearlos de todas formas. Como nosotros usamos trafos de salida de grano orientado no podría facilitarte un esquema, pero si tienes alguno lo vemos entre todos a ver si funcionaría.
AlbertoMiranda
por el 23/08/2009
dsaudio, gracias de verdad.

lo que comentas de los oep que son más lentos es interesante. supongo que irá bien entonces para voces, guitarras....quizá se quede algo lento en ataque en percusión?
Tolaemon
por el 23/08/2009
AlbertoMiranda escribió:
¿este de 100u conectado a masa para que sirve? evitar ruidos, picos al conectar y desconectar, ¿filtrar, estabilizar la alimentación?

Tiene toda la pinta de que sí. A este tipo de condensadores también se los denomina de desacoplo de alimentación, y como bien dices su finallidad es filtrar el ruido que pueda haber en la alimentación. Con este se consigue estabilizar la alimentación evitando que variaciones en esta afecten a su comportamiento. Normalmente es el propio fabricante quien te indica el valor recomendado, y debe situarse siempre los mas cerca posible del integrado.
AlbertoMiranda
por el 23/08/2009
tolaemon, sí, eso me parecía a mí, gracias por aclarar.

por cierto, dsaudio, sobre lo de balancear con otro operacional? ya que el kit que tengo montado usa un ne5532 doble operacional no podría aprovechar para amplificar la señal balanceada usando ambos canales del kit?, es decir, la fase en un canal y la contrafase en otra. ¿qué te parece?

pero claro ahora la duda me viene si uso un transformador de entrada, cómo lo conectaría si uso el método que te indico?

directamente las salidas del transformador a cada entrada de cada canal y con la contrafase a la masa de cada canal?

quizá de esta forma tendría un sólo transformador, un sólo operacional y una salida y entrada balanceada.

por cierto, si quisiera obtener más gain en el circuito podría usar un 1:2 o incluso un 1:10 en la entrada?
Nuevo post

Regístrate o para poder postear en este hilo

Música
Temas