Hola, tengo nociones muy básicas sobre electrónica y quiero hacer un pequeño atenuador de audífonos estéreo, aparte de atenuar quiero incluir la opción de controlar la atenuación por canal separado o juntos, también otra opción de pasar la señal estero a una monofonica en ambos canales. Lo he pensado como un dispositivo pasivo, he hecho un esquema de como podría ser este circuito, la adjunto como una imagen.
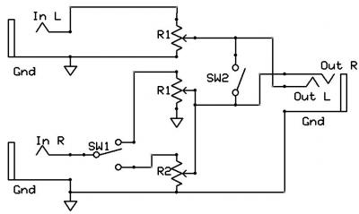
Pero tengo algunas dudas sobre este esquema, el switch 1 lo he colocado para intercambiar entre el control de atenuación para manejarlo con un solo potenciometro o para que quede cada canal por separado (Donde R1 es un potenciometro estéreo y R2 es para una señal)
El switch 2 es para juntar los dos canales y quede como una señal monofonica en ambos canales.
Mis dudas son:
- ¿Al salir la señal del canal derecho no hay problema que se dirija hacia el potenciometro 2 si sale del 1 o viceversa? o será necesario usar algún diodo para evitar el paso de señal, pero esto ya me significaría una alimentación extra y no quiero.
- ¿La señal si quedará como monofonica en ambos canales al hacer un puente entre ellos con el switch 2?
Por el momento es esto.
Muchas gracias!
Pero tengo algunas dudas sobre este esquema, el switch 1 lo he colocado para intercambiar entre el control de atenuación para manejarlo con un solo potenciometro o para que quede cada canal por separado (Donde R1 es un potenciometro estéreo y R2 es para una señal)
El switch 2 es para juntar los dos canales y quede como una señal monofonica en ambos canales.
Mis dudas son:
- ¿Al salir la señal del canal derecho no hay problema que se dirija hacia el potenciometro 2 si sale del 1 o viceversa? o será necesario usar algún diodo para evitar el paso de señal, pero esto ya me significaría una alimentación extra y no quiero.
- ¿La señal si quedará como monofonica en ambos canales al hacer un puente entre ellos con el switch 2?
Por el momento es esto.
Muchas gracias!
Responder
Citar
