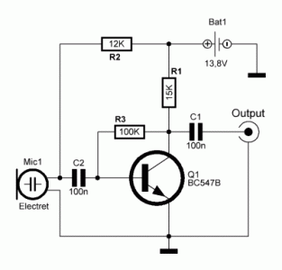
buenos dias, quisiera su ayuda, quiero construir un microfono se diadema para un baterista, ya lo habia hecho con anterioridad con una bateria de 1.5 V una resistencia de 100k y un capacitor , pero me arrojaba mucho ruido, lo que usaba como microfono era una pastilla condensada de esas que parecen pilas pequeñas,(anexo imagen ). espero me puedan orientar, se un poco de electronica y puedo entender
http://www.proyectoelectronico.com/cb/imagenes/adaptm2.gif
http://www.proyectoelectronico.com/cb/imagenes/adaptm2.gif
Responder
Citar
