Hola, he montado en protoboard esta caja de inyección, y tras hacerle un barrido en frecuencias he comprobado que es muy transparente y estoy interesado en hacer la PCB. El circuito que elegí no viene con el layout y me gustaría diseñarlo pero no se como hacerlo, la verdad que no he encontrado información sobre esto y espero que me puedan ayudar. A ver si me recomiendan algún software gratuito.
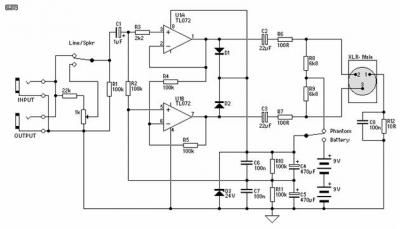
El esquema es el siguiente:
[ Imagen externa no disponible ]
Desde ya, muchas gracias!
El esquema es el siguiente:
[ Imagen externa no disponible ]
Desde ya, muchas gracias!
Responder
Citar


