Buenas,
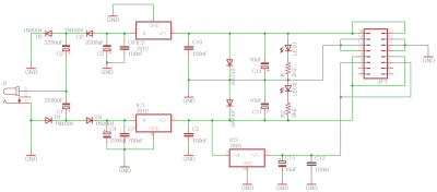
La historia empieza cuando me compré un mini case de doepfer para testear módulos eurorack fuera de mi sistema modular completo. Con la caja me acababa estorbando demasiado para algo que usaba puntualmente así que decidí clonar la fuente. El resultado como veis ocupa muy poco espacio (exctamente 7 x 3 cm). He prescindido de los disipadores de calor de los reguladores para que ocupara menos todavía ya que yo sólo le conectaré un módulo, pero si se utiliza para alimentar más módulos sería conveniente ponerlos, así como los terminales de alimentación adicionales.
Las especificaciones técnicas de la fuente original son 200 mA @ +/-12V y 50 mA @ +5V.
Dejo un zip con todos los archivos necesarios (pdf para el transfer, imagenes de esquema y placa, así como los propios .sch y .brd de eagle) por si alguien más se anima a hacerla. Como mucho son 10€ en material, alimentador incluido (9VAC 1A).
Saludos!
La historia empieza cuando me compré un mini case de doepfer para testear módulos eurorack fuera de mi sistema modular completo. Con la caja me acababa estorbando demasiado para algo que usaba puntualmente así que decidí clonar la fuente. El resultado como veis ocupa muy poco espacio (exctamente 7 x 3 cm). He prescindido de los disipadores de calor de los reguladores para que ocupara menos todavía ya que yo sólo le conectaré un módulo, pero si se utiliza para alimentar más módulos sería conveniente ponerlos, así como los terminales de alimentación adicionales.
Las especificaciones técnicas de la fuente original son 200 mA @ +/-12V y 50 mA @ +5V.
Dejo un zip con todos los archivos necesarios (pdf para el transfer, imagenes de esquema y placa, así como los propios .sch y .brd de eagle) por si alguien más se anima a hacerla. Como mucho son 10€ en material, alimentador incluido (9VAC 1A).
Saludos!
1
Responder
Citar

Gracias por avisar!