Exponential Audio Excalibur, efectos casi modulares
Exponential Audio acaba de lanzar Excalibur, que bajo una apariencia de un plugin de efectos convencional, encierra una arquitectura muy flexible próxima a un entorno modular.
La forma más habitual de concebir los multiefectos ha sido siempre la de la conexión en cadena. Desde las pedaleras multiefectos, los racks o incluso las pilas de plugins en los DAW, la conexión en serie de un conjunto de efectos individuales es la regla común. Sin embargo, cada instancia de Excalibur cuenta con 4 'voces' que operan simultáneamente, y con posibilidades de ruteo entre ellas amplias acompañadas por generosas vías de modulación distribuidas por toda la arquitectura.
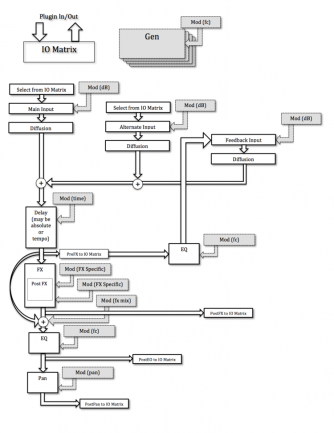
Cada voz puede combinar hasta tres señales elegidas a través de una matriz en la que están disponibles la entrada, realimentación desde la salida, y señales de otros varios puntos de la propia voz y de las otras voces. La conexión tradicional en cascada es sólo una más de las opciones que pueden llegar a configurarse.
En cada una de las voces la ruta básica contiene como aperitivo una difusión inicial que precede a un delay tras el que llega un efecto configurable entre una variada selección, y finalmente una EQ y un control de panorámica. El efecto puede elegirse entre chorus, flanger, phaser, modulador en anillo, resonadores, distorsión, filtrado resonante, glide, cambio de tono (desde desafinación a intervalos), reducción de bits, shifter, y reverb simple.
En principio una cadena más, pero diversos puntos intermedios están accesibles como salida para llevar hacia otras voces y permitir juego atípicos. Y cada uno de los bloques cuenta con sus propios controles amplios en número y en posibilidades de control por rutas de modulación.
Un buen número de parámetros de cada uno de esos bloques y de las diferentes mezclas que suceden por el camino aprovechan el nutrido conjunto de fuentes de modulación que incluyen LFOs o señales derivadas de las propias entradas aplicando umbrales, envolventes, etc. para usarlas a modo de avanzados 'side chain' configurables.
Hay una versión demo, pero exige iLok2, así que no todos podréis catarla en primera persona y deberéis conformaros con los ejemplos audio. Disponible temporalmente por 109€ (precio final 179€) para Mac y Windows en 32 y 64 bit, formatos AAX, AU, VST, VST3 (aún preliminar), y RTAS, trabaja a frecuencias desde 44.1k a 384K.
Más información, ejemplos audio y demo | Web de Exponential Audio






