Necesito circuito para caja de inyeccion

Svyadov
por el 08/09/2006
Wenass

Quiero conectar la salida de auriculares del ampli de mi guitarra a la entrada de línea de la tarjeta de sonido (integrada en placa base) del ordenador. Por lo que he estado leyendo necesito una caja de inyección (o en su defecto un pedal de efectos en posición bypass) para eliminar el ruido y dejar la señal limpia. Mis preguntas son:

¿Existe alguna página con un circuito para hacer una caja de inyección? La razón de que quiera hacer yo la caja de inyección es que me gusta la electrónica y además ya tengo circuitos para otros pedales de efectos.

Próximamente quiero comprarme una SB X-Fi ELITE PRO, ¿seguiré necesitando la caja de inyección si conecto el ampli a esta tarjeta?

Muchas gracias.

Un saludo.
OFERTAS EN TIENDAS Ver todas
  • -14%
    SPL Goldmike MK2 B-Stock
    845 €
    Ver oferta
  • -35%
    Behringer X32 Producer
    969 €
    Ver oferta
  • -26%
    Moog Messenger
    699 €
    Ver oferta
SEGUNDA MANO EN MERCASONIC Ver todo
  • Showtec Sunstrip Active MKII
    200 €
    Ver
  • Teclado maestro controlador midi Roland A-800 PRO
    250 €
    Ver
  • Secuenciador y Modulo de Sonidos ROLAND MV-30
    346 €
    Ver
¿Tienes equipo que ya no usas? Véndelo en Mercasonic
Briar
por el 08/09/2006
Mmm...
Archivos adjuntos ( para descargar)
caja activa.gif
cajapasiva.gif
bola8
por el 08/09/2006
en el primero faltaria poner los henrios de la bobina y tal no?
ah y donde pone output, no es la que tendría que ir a la tarjeta si no el XLR no?
Svyadov
por el 09/09/2006
Vaya, muchas gracias Briar. A eso se le llama eficacia en la respuesta. Sin embargo, me quedan un par de dudas: ¿Cuál de las dos ofrece mejor sonido? ¿Cómo puedo convertir la salida XLR en una jack estéreo? Lo siento por ser tan novato... :oops:
Tabu Playtime
por el 09/09/2006
holas, si vas a usar la tarjeta de sonido integrada no tendras calidaz y usar la caja de inyección no se si te ayudara mucho, no compres una soundblaster para hacer música, no van bien para eso, ...

La salida de auriculares tiene una impedancia distinta aunque no se si con la caja de inyeccion te servira para adaptar bien esa señal, hay amplis que tienen una salida direzta para coneztar a una entrada de liena ,..

En todo caso la mayoria de tarjetas de sonido para produccion músical de precios medios, 250 e,.. por ahi, tienen entradas de alta impedancia para instrumento y no necesitarias una caja de inyeccion para nada, podras enchufar tu guitarra direztamente,...

Si tu ampli de guitarra suena bien lo mejor que puedes hacer es grabarlo con un micro, o combinar la grabacion del micro con la de linea, ..

salud os
Briar
por el 09/09/2006
Todo depende...

Una de las cajas DI más prestigiosas, de la marca Radial, presume de su calidad y preservación de tono gracias a que es una caja pasiva y lleva incorporados muy pocos elementos para no interferir en la señal, pero de gran calidad... Sin embargo otro modelo de la misma marca sacrifica un poco eso en favor del control sobre la señal... Lo realmente importante es que los componentes sean buenos...

Respecto al XLR habría que pasar de tres cables a dos, pero siempre tienes la opción de usar un adaptador XLR-jack estéreo...
Archivos adjuntos ( para descargar)
CAB-XLRFSJK.222.jpg
Svyadov
por el 10/09/2006
Wenass

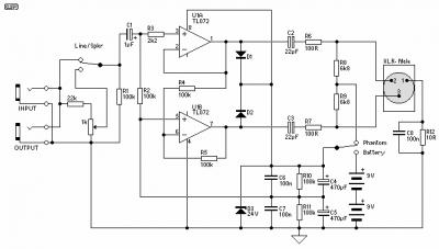
Ahora mismo sólo tengo esa tarjeta integrada en la placa. Más adelante me compraré una. Tampoco es que quiera una tarjeta muy profesional, pero me gustaría que fuera lo suficientemente buena. ¿Cuál me recomendáis? Mi ampli es un behringer de válvulas, sólo tiene salida de auriculares, y al conectarlo al ordenador y usar el revalver o algún otro, siempre obtengo muchísimo ruido de fondo (demasiado). Por lo que he leído es un problema del nivel de entrada (o salida, no recuerdo bien) y que había que conectar una caja de inyección para eliminar ese ruido. Visto lo visto, casi me va a salir mejor hacerla que comprarla hecha, ya que como no me funcione... El tema de usar un micrófono ahora mismo me va mal, porque el único micrófono que tengo es el que me venía con el ordenador, y es de bastante mala calidad. Por otro lado, prefiero usar la salida del ampli hacia el ordenador y a partir de ahí tratar el sonido con algún vst o lo que necesite, de tal manera que todo el sonido pueda oirlo directamente desde los aurículares, sin sonido ambiente.

Con respecto a los esquemas tengo las siguientes dudas:

La caja de inyección pasiva lleva un transformador. ¿Qué tipo de transformador? ¿Puedo adaptar cualquier transformador que quiera?

La caja activa lleva un TL072. ¿Cuanto cuesta ese componente?

Ambas cajas tienen una entrada, y dos salidas, una jack y una XLR. ¿Puedo usar cualquiera de las dos o son distintas? ¿Qué función tiene el conmutador entre linea y altavoz?

Muchas gracias a todos por contestar y tener tanta paciencia.

Un saludo.
jorpese1
por el 10/09/2006
El transformador es para acoplar en alterna, eliminando la contínua que pueda tener. Coge uno que sea 1:1.

Los operacionales no suelen costar mucho dinero... a lo mejor en alguna tienda de componentes de internet lo puedes ver o si no en una tienda de componentes. Tarde o temprano te va a tocar ir...


Supongo que el interrruptor line/speaker es para entrada de línea o de un ampli, digo yo. Cambia la impedancia de entrada.
oriolpiano
por el 11/05/2011
De donde has sacado los esquemas ? Como se que me van a funcionar ?
oriolpiano
por el 11/05/2011
En el primero, que es el que me interessa, no entiendo porque hay salida de jac y tampoco estan puestos los valores de los condensadores
Sergio Huaygua
por el 18/05/2018
Del segundo circuito, cuanto tendría q ser el voltaje del transformador primario y secundario y cuanto seria se amparaje de dicho transformador?
Nuevo post

Regístrate o para poder postear en este hilo

Música
Temas