Eso es lo que pensaba....pero deberíamos estudiar si el HPF (resistencias y condensadores) afectarán de alguna manera la impedancia de entrada del RMS DETECTOR. Aunque no se me ocurre otro lugar donde insertar el filtro
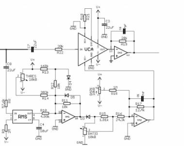
Mientras comía me ha venido la inspiración...a ver que te/os parece esta manera de implementar el link estéreo, se trataría de añadir otro IC, el THAT 2252, que es un DETECTOR RMS únicamente. Digo únicamente porque el 4301 lleva incorporado un 2252, al menos eso deduzco de los datasheets.
Mientras comía me ha venido la inspiración...a ver que te/os parece esta manera de implementar el link estéreo, se trataría de añadir otro IC, el THAT 2252, que es un DETECTOR RMS únicamente. Digo únicamente porque el 4301 lleva incorporado un 2252, al menos eso deduzco de los datasheets.
Responder
Citar
