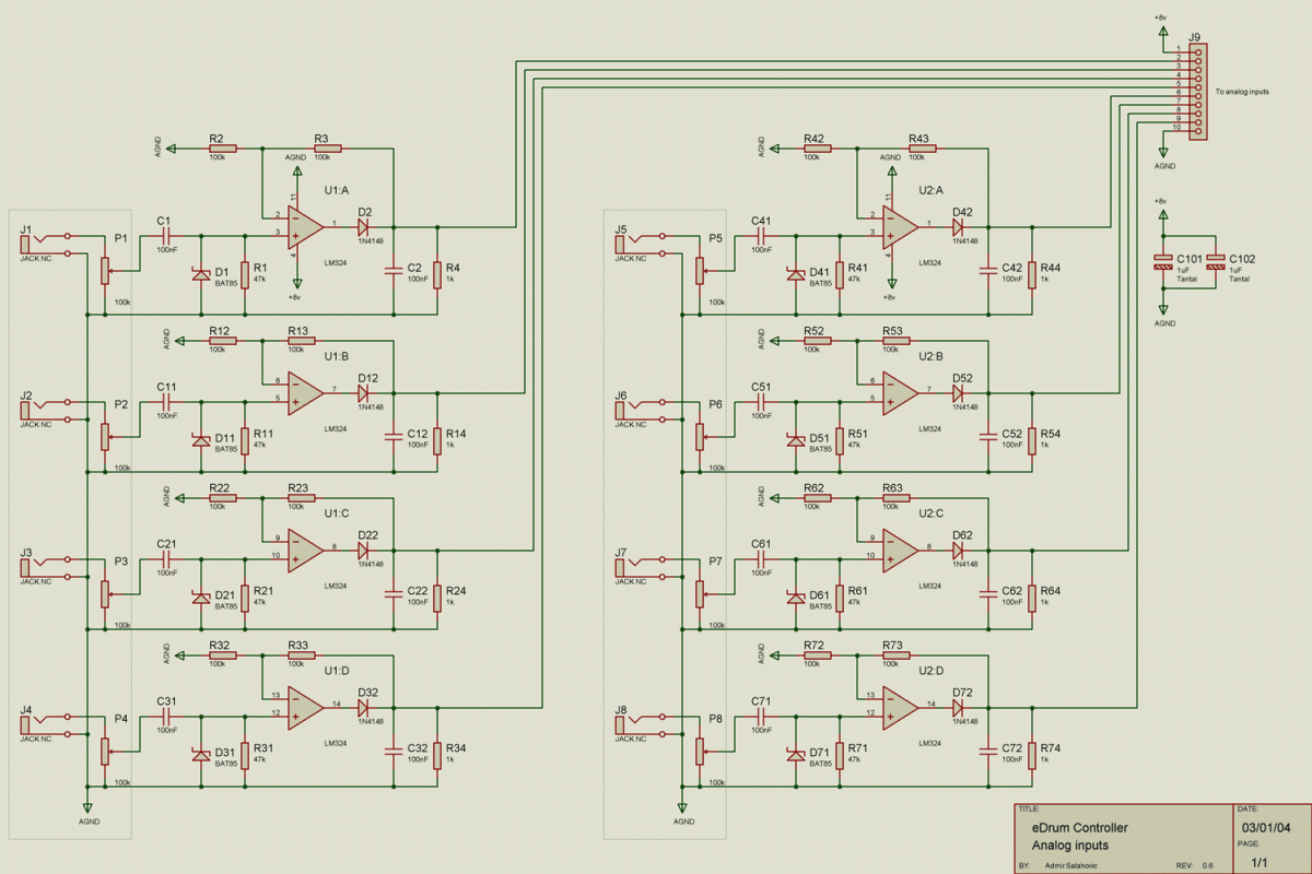
Buenas, tengo que elaborar un proyecto, y quería preguntar a estos que saben de electronica si sería posible construir una marimba midi. Creo que cada una de las teclas podría ir con un Piezo, como pads de batería eléctrica, pero... ¿sería posible hacer un modulo midi de tantos canales?¿
Creeis que podría haber otra forma mejor de plantearlo?¿
Gracias por avanzado!
Creeis que podría haber otra forma mejor de plantearlo?¿
Gracias por avanzado!
Responder
Citar



