#69
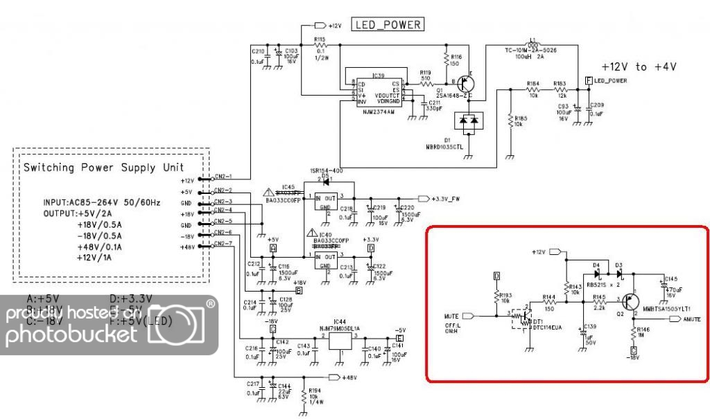
Ayer hablábamos por aquí que mejor esperar a que arreglárais la tensión de -18V, porque podía ser perfectamente la causa del problema del vúmetro y del ruído, aunque sobre esto último, yo tenía mis dudas: pensaba que quizás también tenían algo que ver los condensadores del filtro de salida, porque al ver que parecen ser de distintos fabricantes y tal, lo mismo podría haber algún efecto indeseado en el filtro, no lo sé.
amone1 escribió:
Nuevamente me deja perplejo la falta de precisión de los fabricantes: +11,60V; +4,90V; +17,60V; -17,80V y +47,20V.
Un poquillo bajas sí que me lo parecen, la verdad. Si hubiera 200 ó 300mV, pues bueno... pero vaya, que comentándolo por aquí, quizás sea más importante que las tensiones simétricas sean lo más parecidas entre sí, y en tu caso, de 17,60V a 17,80V hay eso, 200mV... Y si dices que aparentemente está todo en orden, pues nada, lo siguiente la prueba de fuego... a ver qué tal "rinde" la fuente: medición de tensiones en plena carga, temperaturas, etc...
amone1 escribió:
HE QUITADO LA MASA DIRECTA de red que había unido al tornillo de montaje de la fuente

¿Pues? Yo la pondría ahora que la mesa no presenta ningún ruído, y a ver si hay alguna relación...

No sé, si la pones y no hace ningún ruído, pues se queda con su toma de tierra funcionando, que para eso está, para tenerla conectada...
amone1 escribió:
Francisco se empeña en hacerla a base de PCB y componentes.
Yo estos días estoy pidiendo "
Samples" (muestras) gratuítas de varias cosas, entre ellas, los reguladores. He pedido una pareja de LT317 y LT337 (nótese "LT" y no "LM"), que son versiones mejoradas del LM317 y LM337, del fabricante
Linear
Technology. Se piden a través de su web, te registras y ya puedes pedir.
Y oye, ya me han aprobado el envío! yuju! reguladores chachis por la patilla!
amone1 escribió:
Aquí os dejo una fotito con la verbena encendida y otra con las entradas del conector a la mesa y el hueco del interruptor ya pintados.
Genial! Pinta muy bien! Lo tienes a punto de caramelo... Me alegro! Muchas felicidades por los avances!
amone1 escribió:
tendré que comprar una caja de aluminio algo más grande, porque mi hijo no quiere ventilador de ninguna de las maneras
El vendedor al que le compré yo mi caja, tiene algunas de aluminio...
Te pongo un par de enlaces: la
lista completa de cajas de aluminio que tiene, y la que a mi me gusta...
SL9155A: 240mm (ancho) x 128mm (altura) x 380mm (profundidad). 2,4Kg de peso.
En esta te entran los tres toroidales de fijo...
amone1 escribió:
He probado unos cuantos "supersilenciosos" en dos tiendas de electrónica y no sirven porque, a pesar de ser menos ruidosos que los normales, al ir metidos en la caja de madera se vuelven resonantes.
Macho, muy silenciosos no serán pues... Yo hace un par de años estuve investigando ventiladores para la torre de mi hermano que es de esas que traen ochocientas aperturas para que le pongas ventiladores extra, y te aseguro que no se escucha nada de nada... Es más, es que incluso puedes ver las aspas girar de lo lento que funcionan... sacan aire, pero muy poco... lo justo para que el calor salga de la torre... Son de los que giran a poco más de 1000 RPM. No sé si en una tienda de electrónica tienen de estos que te comento... Era un
Tacens, ahora tienen
este otro modelo por poco más de 8€, pero se parece mucho la verdad...
Quedo a la espera de novedades....
Abrazos,