Síntesis *Modular* Analógica desde cero
OFERTAS Ver todas
-
-13%Kawai ES-60
-
-31%Behringer X-Touch Compact
-
-12%K Multimedia iLoud Micro Monitor Pro
▶
1 respuesta directa
Oscilador Arp Odyssey Eurorack.
LFO en la entrada de PWM con onda triangular.
VCO ARP Odyssey, ADSR L1 Synt, Hexa VCA Befaco, Reverb e muelles Music Thing.
Sin filtro, solo modulacion en la onda cuadrada.
Bajo - Yamaha CS01
Sintetizador - VCO ARP Odyssey
Percusion- Sintetizador modular
Gary Numan - Cars
LFO en la entrada de PWM con onda triangular.
VCO ARP Odyssey, ADSR L1 Synt, Hexa VCA Befaco, Reverb e muelles Music Thing.
Sin filtro, solo modulacion en la onda cuadrada.
Bajo - Yamaha CS01
Sintetizador - VCO ARP Odyssey
Percusion- Sintetizador modular
Gary Numan - Cars
Quería compartir con ustedes esta página, http://electro-music.com/forum/topic-57671.html
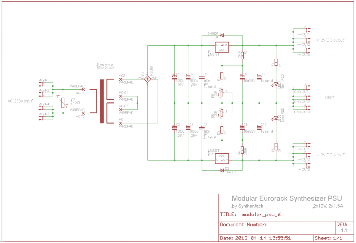
Te enseñan como hacer una fuente de alimentación toroidal para eurorack basada en la de doepfer. Con schematics y BOM.




Si alguien encuentra un transformador toroidal de 60VA, 2x14V que me avise
Te enseñan como hacer una fuente de alimentación toroidal para eurorack basada en la de doepfer. Con schematics y BOM.




Si alguien encuentra un transformador toroidal de 60VA, 2x14V que me avise
En Mouser lo tienes todo
Conectores
http://www.mouser.es/ProductDetail/3M-Electronic-Solutions-Division/89116-0101/?qs=sGAEpiMZZMs%252bGHln7q6pm67xkeHW1IZNrbQabY7hv%2fc%3d
Cable
http://www.mouser.es/ProductDetail/3M/3365-16-CUT-LENGTH/?qs=%2fha2pyFaduiOeClhzVswRpUtjwMSzlqe2AINUuoJRqYhiN3IuGHqPA%3d%3d
Conectores
http://www.mouser.es/ProductDetail/3M-Electronic-Solutions-Division/89116-0101/?qs=sGAEpiMZZMs%252bGHln7q6pm67xkeHW1IZNrbQabY7hv%2fc%3d
Cable
http://www.mouser.es/ProductDetail/3M/3365-16-CUT-LENGTH/?qs=%2fha2pyFaduiOeClhzVswRpUtjwMSzlqe2AINUuoJRqYhiN3IuGHqPA%3d%3d
▶
1 respuesta directa
Buenas a todos!
Me asalta una duda, y la verdad es que un poco tonta.
Resulta que estoy pendiente de recibir de nuevo este modulo: http://sputnik-modular.com/selector-2/
Y en las especificaciones dice: +12V/-12V/+5v
Mi duda es respecto a esos 5v. Necesito un adaptador de 5v (tipo como el de doepfer) insertado en el bus de corriente para que funcione?
Se que es una duda muy tonta, pero es que he tenido problemas con una unidad que me llegó de Schneidersladen defectuosa, ya que no se encendia ningún LED ni funcionaba nada. La conexión al bus era correcta, y la verdad que no se si me lo cargué yo por no usar ese tipo de adaptador o qué, y es que en ninguna pagina e incluso la misma de sputnik modular dicen nada al respecto de que se necesita ese tipo de adaptador de 5v.
Un detalle que me fijé, es que al conectarlo al bus, y conectarle una señal de trig, cada vez uno de los LED se iluminaba de manera muy tenue, y en el bus de alimentación de doepfer parpadeaba el LED de 5v... Ni idea en estos casos de lo que ocurre o significa.
Sinceramente, soy músico, y no ingeniero...
Me asalta una duda, y la verdad es que un poco tonta.
Resulta que estoy pendiente de recibir de nuevo este modulo: http://sputnik-modular.com/selector-2/
Y en las especificaciones dice: +12V/-12V/+5v
Mi duda es respecto a esos 5v. Necesito un adaptador de 5v (tipo como el de doepfer) insertado en el bus de corriente para que funcione?
Se que es una duda muy tonta, pero es que he tenido problemas con una unidad que me llegó de Schneidersladen defectuosa, ya que no se encendia ningún LED ni funcionaba nada. La conexión al bus era correcta, y la verdad que no se si me lo cargué yo por no usar ese tipo de adaptador o qué, y es que en ninguna pagina e incluso la misma de sputnik modular dicen nada al respecto de que se necesita ese tipo de adaptador de 5v.
Un detalle que me fijé, es que al conectarlo al bus, y conectarle una señal de trig, cada vez uno de los LED se iluminaba de manera muy tenue, y en el bus de alimentación de doepfer parpadeaba el LED de 5v... Ni idea en estos casos de lo que ocurre o significa.
Sinceramente, soy músico, y no ingeniero...
▶
1 respuesta directa
Nuevo post
Regístrate o identifícate para poder postear en este hilo

